简体中文
简体中文
English
搜索
简体中文
English
首页
关于我们
公司简介
文化理念
荣誉资质
企业发展
公司风采
公司动态
产品中心
医药中间体
精细化学品
生物产品
天然产物及衍生品
定制服务
对外合作
人力资源
招聘新闻
人才理念
联系我们
投诉建议
联系我们
产品中心
医药中间体
药物中间体
API
精细化学品
发光/荧光材料
精细化学品/中间体
生物产品
抗原/抗体
核酸/蛋白质/多肽
酶/纳米酶
天然产物及衍生品
衍生物
天然产物
精细化学品/中间体
当前位置:
首页
产品中心
精细化学品
精细化学品/中间体
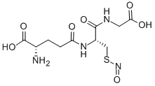
S-亚硝基谷胱甘肽
中文名称
S-亚硝基谷胱甘肽
英文名称
S-NITROSOGLUTATHIONE
英文别名
分子结构图
CAS号
57564-91-7
分子式
C10H16N4O7S
分量式
336.32